|
EASYTODO-2006综合外贸业务管理系统
● 大型数据库引擎,系统更稳定、更安全、更快捷。
● 可实现远程(internet)数据访问,让异地办公
不再是梦想。

● 强大的决策支持功能,系统全面的业务分析报告、准确的数据统计,能够更好地协助总经理对市场作出准确的决策。详细说明

● 实时消息传递模块,
无需运行其它通信工具就可以直接与其它办公人员进行实时通信聊天,更加方便了业务的交流。详细说明

一、
系统概述
《综合业务管理系统》是针对中小型进出口公司的业务情况而设计的一套集企业外贸业务、电脑网络科技、Internet技术,科学管理方法于一体的综合性外贸业务管理软件。它按照进出口实务的操作流程进行公司管理、业务数据管理、单证的输出、业务分析、统计查询等一系列的业务过程。旨在以先进的信息技术和管理方法为桥梁,为企业提供系统的管理软件和全面的解决方案,通过实施本系统可达到以下几方面的作用:
1、提高企业管理水平,增强企业核心竞争能力
建立企业自己的管理信息系统,通过计算机管理进出口业务,减少人工操作的随意性、增强企业内部工作的规范化和标准化;同时通过计算机管理企业的客户、工厂、商品、合同、单据信息等,便于日后的查询、统计、分析决策。
2、提高企业风险防范控制能力
风险控制是综合业务管理系统的核心内容,系统将外贸企业风险的控制分为市场风险、客户风险、业务员风险;系统通过成本核算表(预算)的申报与审批机制帮助企业评估合同的合理性与可行性;通过客户信用级别管理对客户进行风险评估;此外系统将客户、商品等数据统一管理后,变个人资源为企业资源,同时对业务员的考核、评价体系能准确衡量业务员业绩。
3、规范业务流程、实现信息流、资金流和物流的统一
任意一笔外贸进出口业务都包含三个要素:信息、物(商品)与资金,这三个要素的流转就构成了企业的信息流、物流与资金流。应用综合业务管理系统,可将三者有机结合起来,保证业务信息更加真实、完整,保证管理人员及时、真实、准确的获得企业的真实经济运行状况。
二、
系统特点
1、
先进性
阿丙公司通过多年的开发实践,积累了丰富技术经验。综合业务管理系统采用先进的多层分步式结构,将应用层、功能层、数据层分别选用适合的开发工具及语言,如Delphi、Java、C++Builder等,提高了程序的稳定性及可维护性,并且具备了良好的容错性及平衡性,系统运行更加安全、稳定,而且可适应企业的各种高、中、低端设备。
2、
广泛的适应性
综合业务管理系统从99年立项,到目前的稳定成形的产品,是通过为大量外贸企业开发定制项目,研究企业需求和操作习惯,取其中共性部分作为系统的主流程,适用于绝大多数外贸企业。
3、
严密的安全管理
从数据角度讲,本系统采用多层分步式结构,它是按层构筑识别用户的机构,设定对应用和数据的存取权限,使表示层与数据层分开,有效防止了入侵者进入其他部分;从系统使用角度看,系统不但提供了常规的权限设定,还包括了数据权限与数据关系的定义,使操作人员只能在限定的范围内进行操作。
4、
开放性
综合业务管理系统的数据结构定义参考了国内外标准的“外贸数据元”行业规范,系统数据结构定义与海关、商检、银行、保险等政府机构保持统一,使企业将本系统与电子商务网站、政府相关部门申报数据或国外厂商数据衔接提供了大量开发接口。保证了系统的扩展性。
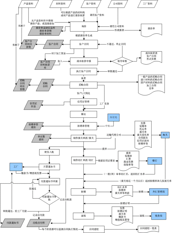
三、
综合业务管理系统业务流程图
第二章
系统功能简介
一、
商品管理
只有规范的商品信息管理,才能保证业务信息的准确性与真实性,才能提供决策者准确的管理数据。综合业务管理系统包括如下功能:
1、
商品基础数据管理:如商品名称、规格、图片等,用户可将商品统一编码,并结合系统提供的海关编码对商品管理,同时系统提供了自定义数据功能,对于某些特殊的商品,用户可根据经营商品具体情况方便的添加一些字段。
2、
系统自动完成对商品过往报价单、过往客户合同、过往采购合同统计等相关信息的采集,便于用户针对某一商品查询历史数据。
3、
商品成本构成:系统按国外材料、国内材料的分类方式分别计算并列表商品的成本。
4、
商品的数据查询:可已货号、商品名称、工厂等为查询条件进行查询;也可通过组合查询功能设置多个查询条件,进行商品的查询、统计、打印等。
二、
客户管理
客户管理的目标是整合企业的客户信息资源,使原本“各自为战”的不同部门的人员开始真正地协调合作,并与客户建立起持续、友好的个性化联系。
1、
客户基础数据:录入数据包括公司资料、联系人、基本信息(正式业务单据用)、抬头信息四类
2、
自动统计客户的“交易次数”和“交易金额”。
3、
根据客户的编号统计出该客户的所有以前的报价单、合同和传真;并且列出明细。
三、
工厂管理
1、
工厂基础数据:包括工厂资料及联系人资料录入窗口
2、
自动统计客户的“交易次数”和“交易金额”。
3、
查询统计工厂商品明细。
4、
查询统计与该工厂相关的过往客户合同信息。
四、
报价拼柜管理
1、分“报价商品”和“报价单”两个录入窗口
2、设定报价条件和选定的商品,按含(不含)材料分类自动进行报价核算。并进行智能拼柜,生成各种形式的报价单、价目表。
3、报价单的查询、统计、打印
五、
合同管理
合同管理包括采购合同及客户合同两部份
1、
客户合同管理
2、
成本核算及申报数据:确定正式合同前,需要管理人员审批,审批关系可通过系统设置随时更新。(详细查阅审批模块)
六、
核销单管理
核销单管理系统完成从核销单的领用、发放、跟踪、核销等整个过程,可指定专人负责实施。包括领单统计、外汇管理局领单、部门发放、退单登记、核销登记:
七、
手册管理
手册管理系统主要完成手册的管理,包括各种办理手册的报表生成,自动提醒和预警,相关数据的查询统计。
八、
审批管理
审批模块包括合同进程管理、决策支持、审批三块
1、
合同进程界面可查询任意合同执行情况、利润、单据、合同数据及应收应付情况
2、
决策支持子系统是专门为管理人员使用的数据分析、统计系统,可在此进行合同分析、结算分析、利润分析、采购分析、应收汇总、应付汇总和预算执行
3、
审批子系统:当某个业务员申报成本核算表时,且符合审批条件时,在此窗口列表中会显示一条待审批记录,这时管理人员可单击“审批项目”。
九、
用户管理与权限管理
系统提供了动态分配用户及赋权功能,企业可根据自己的组织结构及人员职能划分,分配给员工不同的权限;同时系统的所有功能模块都能灵活分配权限,系统管理员是最高权限,掌握系统所有数据访问权限,并且可任意更改、删除其他用户。

下载Word文档
<<<回到首页
|